Module: NavigatorReactivePTG


Module info:

Module name Short description Publishes Subscribes
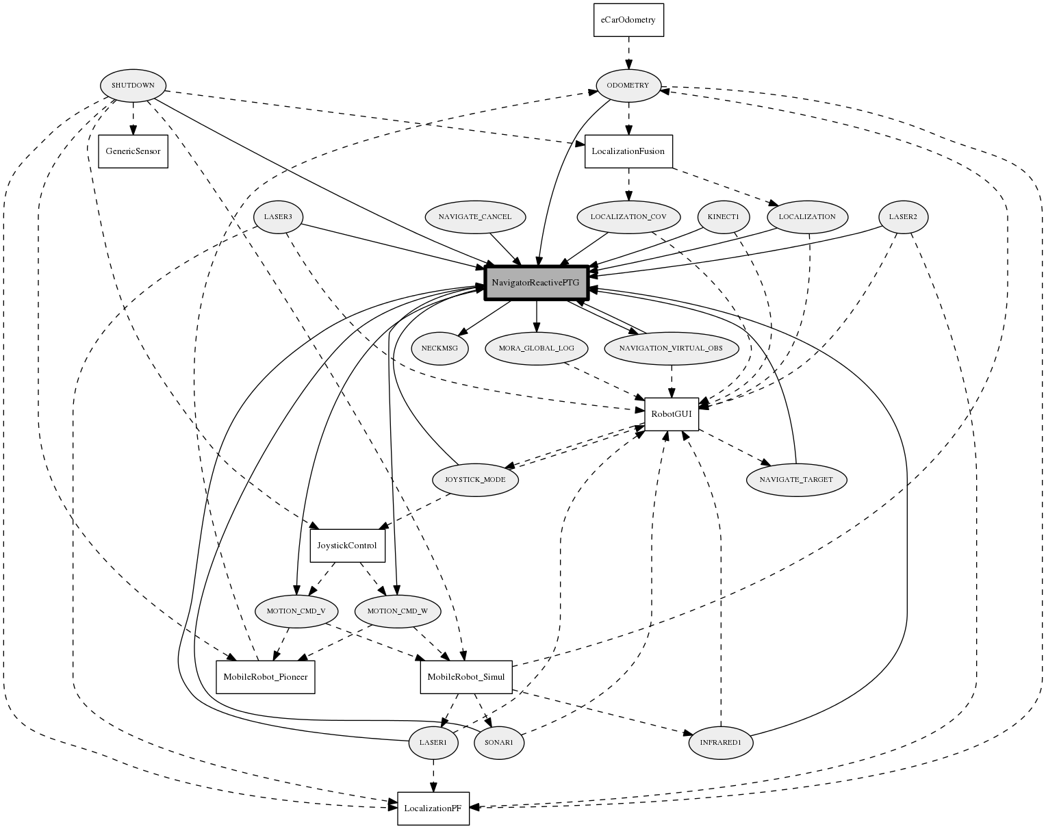
NavigatorReactivePTG A generic reactive navigator. MORA_GLOBAL_LOG , MOTION_CMD_V , MOTION_CMD_W , NAVIGATION_VIRTUAL_OBS , NECKMSG INFRARED1 , JOYSTICK_MODE , KINECT1 , LASER1 , LASER2 , LASER3 , LOCALIZATION , LOCALIZATION_COV , NAVIGATE_CANCEL , NAVIGATE_TARGET , NAVIGATION_VIRTUAL_OBS , ODOMETRY , SHUTDOWN , SONAR1

MOOS commands accepted by the module:

Parameters accepted in the MOOS mission file:
Parameter Description
save_log Save reactive log (default:false)
virtual_obstacles An optional list fixed obstacle points in global coordinates, as a 2xM or 3xM matrix with the X, Y and Z coordinates of the obstacles: "[x1 x2 x3 ...;y1 y2 y3 ...;z1 z2 z3...]"Virtual obstacles can be also changed in runtime using the MOOS variable NAVIGATION_VIRTUAL_OBS.
In fact, this module will also publish in NAVIGATION_VIRTUAL_OBS the obstacles read from the mission file, if any.
virtual_obstacles_file An optional file with a list of fixed obstacle points in global coordinates, as a 2xM or 3xM matrix with the X, Y and Z coordinates of the obstacles: "[x1 x2 x3 ...;y1 y2 y3 ...;z1 z2 z3...]"Virtual obstacles can be also changed in runtime using the MOOS variable NAVIGATION_VIRTUAL_OBS.
In fact, this module will also publish in NAVIGATION_VIRTUAL_OBS the obstacles read from the given file, if any.

Detailed description:
A generic reactive navigator.
This module is a wrapper to the MRPT navigator class mrpt::reactivenav::CReactiveNavigationSystem .
The internal algorithm is a purely reactive method (the Nearness Diagram Navigation) within one or more Parameterized Trajectory Generators (PTG) that abstract the robot shape and kinematic restrictions.
Blanco, J.L. and Gonzalez, J. and Fernandez-Madrigal, J.A., Extending obstacle avoidance methods through multiple parameter-space transformations,Autonomous Robots, vol. 24, pp. 29-48, 2008.


Module graph:
NavigatorReactivePTG

TODO list:
(None)


Changes log:
(None)




Page generated by Mooxygen 1.1.0 at Mon May 26 00:45:07 2014
Valid HTML 4.01 Transitional