Module: MobileRobot_Simul


Module info:

Module name Short description Publishes Subscribes
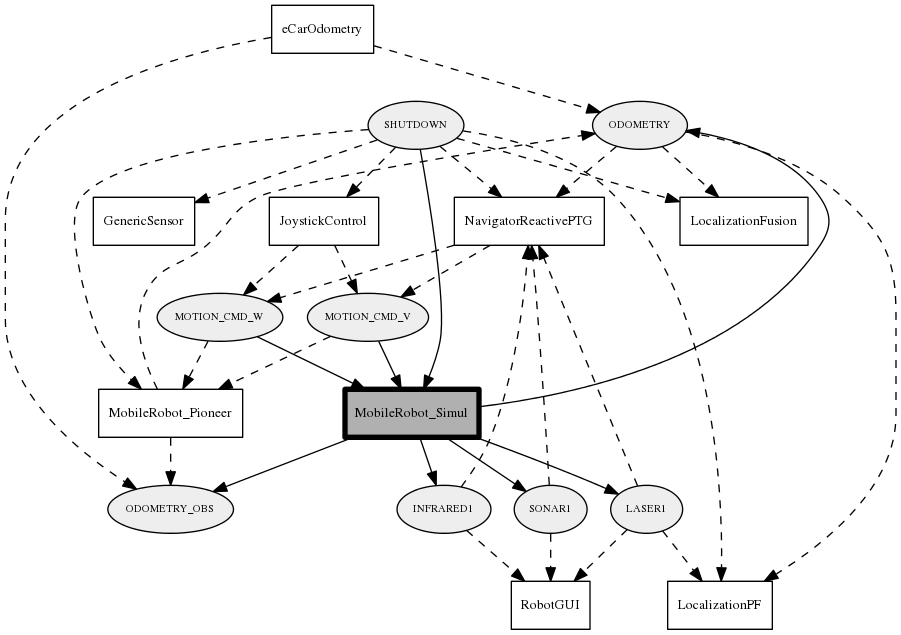
MobileRobot_Simul A simulated mobile robot with a laser scanner, a sonar rig and an infrared sensor ring in a 2D world. INFRARED1 , LASER1 , ODOMETRY , ODOMETRY_OBS , SONAR1 MOTION_CMD_V , MOTION_CMD_W , SHUTDOWN

MOOS commands accepted by the module:

Parameters accepted in the MOOS mission file:
Parameter Description
enable_infrared Enable simulating this sensor: "true"/"false"
enable_laser Enable simulating this sensor: "true"/"false"
enable_sonar Enable simulating this sensor: "true"/"false"
gridmap_image_file The grid map to load, as an image file.
simplemap_file The simple map file (.simplemap, .simplemap.gz) to loadIf it's not present, gridmap_image_file will be loaded.

Detailed description:
A simulated mobile robot with a laser scanner, a sonar rig and an infrared sensor ring in a 2D world.The world is modeled through a grid map.

Module graph:
MobileRobot_Simul

TODO list:
(None)


Changes log:
(None)




Page generated by Mooxygen 1.1.0 at Mon May 26 00:45:07 2014
Valid HTML 4.01 Transitional